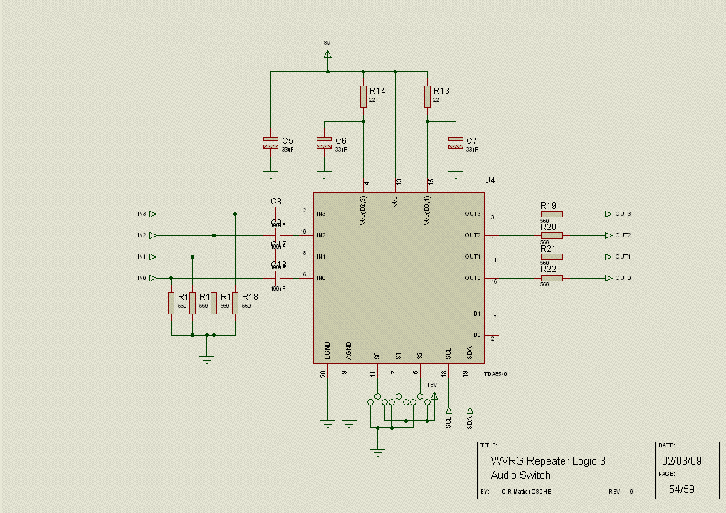
Audio switching unit